PM x Gemini CLI (三):AI 賦能產品探索與定義
發布日期:2025年10月25日
本集 Podcast
EP3:點子枯竭?讓 AI 當你的靈感發電機!
EP4:把空氣畫成設計圖
本篇文章將聚焦產品開發的「前期探索」階段。教學如何利用 AI 進行市場研究、創意發想、使用者回饋分析,並將模糊概念轉化為可互動的 UI 原型與清晰的流程圖,為產品定義打下堅實基礎。
文章大綱:
開始之前:PM 的新超能力 — 為什麼是 CLI,而不是網頁版?
您可能會想,我已經有網頁版的 ChatGPT 或 Gemini 了,為什麼還要多學一個看起來很「工程師」的 CLI 工具?
答案是:因為 CLI 能讓 AI 成為您專案中「真正的手跟腳」,可以伸出去操作本機檔案,而不只是一個聊天對象。
- 告別無止盡的複製貼上:AI 能直接讀取您專案裡的檔案、修改內容、甚至建立新文件 (例如 PRD、使用者故事)。您再也不需要在網頁和本地文件之間來回搬運文字了。
- 即時預覽,即時修改:AI 產出的任何內容 (無論是文字還是 UI 網頁),您都可以在 VS Code 工作室裡立刻看到結果,並直接上手修改,無縫接軌。
- 專案級的記憶力:AI 知道您正在處理哪個專案,能解讀您的檔案跟資料夾內容。它的建議會更貼近您的真實需求,而不是空泛的建議。這就像一個已經熟悉您專案的同事。
- 建立您的「AI 專家團隊」:您可以為不同任務建立專屬的 AI 助理 (Agent),例如:
- UI/UX 專家:專門跟您討論介面流程、提供設計建議。
- 數據分析師:專門幫您閱讀使用者回饋、分析數據。
- 前端工程師:幫您快速生成 UI 網頁雛形,讓您拿著「可以動的」原型去跟團隊溝通。
簡單來說,CLI 讓 AI 從一個「顧問」,升級成一個能動手的「執行者」。這將徹底改變您的工作流,讓您專注在高價值的策略思考上。
當然,如果您的 AI 問詢不需要與本地端的專案資料深度連結(舉例:從您的多篇個人筆記中提取要點供專案使用),那麼使用網頁版的 AI 服務會是您節省 Token 的好方法。例如,早期的發想可以使用 ai.google.dev;大量原始資料的收集與整理可以使用 NotebookLM;找尋網路上的綜合資訊則可使用 Perplexity。
要點一:精準提問,駕馭 AI 的關鍵
痛點場景: 您是否曾覺得 AI 的回答不夠精準,甚至文不對題?問題可能不在 AI,而在於我們提問的方式。
AI 就像一位「全知賢者」:它擁有全世界的知識(甚至全宇宙?),但正因為它懂的太多,所以我們必須像引導一位初次接觸專案的頂尖顧問一樣,給予它明確、具體的指示,它才能從浩瀚的知識庫中,精準地篩選出您真正需要的答案。
在這邊不得不提一篇由 Eric S. 撰寫,在 IT 界非常經典的文章:How-To-Ask-Questions-The-Smart-Way (提問的智慧)。
總結《提問的智慧》一文的精髓,當我們向 AI 提問時,應秉持以下幾個原則:
- 先做功課:在提問 AI 之前,先嘗試自行思考或研究。這能幫助您釐清問題,並讓 AI 知道您的需求方向,進而給出更有針對性的回應。
- 精確描述問題與目標:明確告訴 AI 您的任務、背景、期望的輸出格式,以及解決這個問題的最終目標是什麼。避免模糊的詞語,這對 AI 或對人類溝通都一樣。
- 提供所有相關資訊:這包括您的專案類型、目標用戶、目前遇到的情境、或您已經嘗試過的方法。資訊越完整,AI 越能理解上下文,回應品質也越好。
- 說明限制與偏好:如果您有特定的限制(例如嚴格遵照台灣健保規範產生稽核規格),或者對美術風格有偏好,請務必告知 AI。
以下透過範例,說明「聰明地提問」與「隨意提問」的差異:
錯誤範例:
幫我寫一個給鸚鵡相親用的 App 功能規格書。
AI 的困境:App 有百百種,鸚鵡更是品種萬千。AI 不知道您要什麼類型的 App,也不知道您想解決什麼問題,自然無法給出有價值的建議。
正確範例:
你現在是一位專為「新創公司」服務的「產品顧問」。
我們正在開發一款針對「獨居長者」的「智慧居家安全 App」。
請為我發想 3 個「能顯著提升用戶居家安全感」的核心功能。
請注意:
1. 每個功能需說明其「用戶痛點」與「解決方案」。
2. 請考量「長者」的特殊需求,例如操作簡便性、緊急應變機制。
3. 請提供每個功能的「預期用戶價值」。
AI 的優勢:透過明確的角色設定、目標用戶、產品類型、具體任務和限制條件,AI 就能像一位經驗豐富的產品顧問一樣,給出高度相關且有深度的建議。
總結: 有時候,真的不是 AI 太笨,而是我們太「傻」(指提問不夠精準)。學會如何「提問」,是駕馭 AI 這項新工具的關鍵能力。將 AI 視為一個需要引導的聰明夥伴,而非一個簡單的搜尋引擎,您將會發現它的潛力遠超想像。
要點二:AI 助力產品探索、競品分析與使用者回饋洞察
痛點場景: 新產品的腦力激盪會議,大家圍在白板前,卻想不出有新意的點子?明天就要報告新功能的市場分析,您還在 Google 上一篇篇點開文章?從使用者訪談、App Store 評論收集了上百條回饋,光是讀完、分類就要花掉一整個下午?
產品開發的前期探索與研究,是決定產品方向的關鍵,卻也最耗費心力。現在,您可以將這些繁瑣的「資料搜集」與「分析整理」工作,全部交給您的 AI 專家團隊。
Part 1: 用 AI 當你的「無限靈感產生器」
這正是 AI 最擅長的時刻。它讀過網路上無數的資料,是您最淵博的市場分析師與創意夥伴。
範例:為「智慧家居 App」發想新功能
您可以這樣問,引導 AI 從不同角度思考,而不只是給出單一答案:
我們正在規劃一款智慧家居 App,請為我們發想 5 個能「顯著提升用戶居家安全感」的新功能。
請注意:
1. 請跳脫單純的警報功能,思考更「主動」或「預防性」的設計。
2. 請為每個功能說明它能滿足哪一類用戶的特定需求 (例如:獨居長者、常出差的商務人士)。
3. 說明每個功能獨特的「用戶價值」。
看到嗎?AI 不僅給出點子,更幫您思考了目標用戶和價值,這些都是可以直接放入 PRD 的高品質內容。
Part 2: 讓 AI 當您的「網路爬蟲」與「情報官」
Gemini CLI 內建了強大的聯網搜尋能力,能讓 AI 直接上網找資料,並根據您的要求進行即時的整理、分析、總結。
範例:10 分鐘完成競品功能分析
假設您想知道市場上的主流專案管理工具 (Asana, Jira, Trello) 是如何做「甘特圖」功能的,您可以這樣問:
你現在是一位資深的產品分析師。請幫我分析一下市面上三個主要專案管理工具 Asana, Jira, Trello 的「甘特圖」功能。
請直接上網搜尋最新資料,並從以下三個角度比較它們的優缺點:
1. **易用性** (對非技術人員是否友善)
2. **功能深度** (是否支援複雜的專案管理需求)
3. **整合性** (與自身平台其他功能的結合程度)
最後,請用一個總結表格呈現你的分析。
過去需要一小時的資料搜集與整理,現在 AI 在幾分鐘內就能完成,讓您能把時間專注在更高層次的策略判斷上。
Part 3: 讓 AI 當您的「數據分析師」
您可以把從使用者訪談、App Store 評論、客服系統等來源收集的繁瑣回饋,全部交給您的 AI 數據分析師。
範例:從大量回饋中提煉洞見
將所有回饋文檔 (記得先隱去個資) 存成一個或多個檔案,然後交給 AI:
你現在是一位專業的產品分析師。這份檔案是我們 App 的使用者回饋,請幫我完成以下任務:
1. 閱讀所有回饋內容。
2. 整理出使用者抱怨最多的「前三大痛點」。
3. 列出使用者最希望我們新增的「前五大功能建議」。
4. 總結這次回饋的整體情緒傾向 (正面/負面/中性),並給出你的觀察。
@user_feedback.txt
過去需要數小時的整理工作,現在 AI 在幾分鐘內就能完成,並提供有價值的洞察,讓您能把時間花在「如何解決問題」的策略思考上。
要點三:從「一句話」到「可互動的 UI 原型」
痛點場景:您花了很多時間寫文件、畫線框圖 (Wireframe) 來描述一個新介面,結果在會議上,工程師和設計師的理解還是跟您有落差?
與其用千言萬語描述,不如直接做出一個可以互動的「原型 (Prototype)」。這在過去是 UI/UX 設計師的專業,但現在,您可以讓 AI 幫您完成第一版原型。
範例:快速生成「智慧門窗感應」的 App 介面
首先,用文字描述您想要的介面長什麼樣子:
請幫我設計一個「智慧門窗感應」App 功能的介面草圖。
我需要一個清爽的儀表板風格,包含以下幾個核心元素:
- 總覽狀態:顯示「全部正常」或「有異常!」
- 感應器列表:條列出「主臥窗戶」、「客廳陽台門」等,並顯示各自的「開啟/關閉」狀態。
- 主要操作:需要一個最醒目的「一鍵布防/撤防」按鈕。
AI 會先給您文字版的佈局描述,讓您確認方向。接著,您可以下達一個神奇的指令:
很好,請直接用 Bootstrap 5 幫我生成這個介面的 HTML 檔案。
Gemini CLI 模擬輸出 HTML (您完全不需要看懂程式碼):
<!-- AI 會生成一長串程式碼... -->
您可以直接點兩下 AI 產生的 HTML 檔案,就可以由瀏覽器查看。下方就是由 AI 生成的 HTML 直接渲染出的 UI 畫面示意圖:
現在,您不是拿著一份靜態文件,而是拿著一個「可以動的」原型去跟團隊溝通。這能消除大量的模糊空間,讓討論聚焦在實際的用戶體驗上,大幅提升溝通效率。
(其實這個步驟,您就接觸到所謂的 Vibe Coding 了....)
要點四:利用 Mermaid 流程圖視覺化使用者流程
痛點場景: 為了跟工程師溝通一個複雜的用戶流程,您是否還在用 PowerPoint 或其他繪圖工具,辛苦地拉著線條、對齊著方塊?
現在,您可以換個方式:用「說」的畫流程圖。您只需用簡單的文字描述流程,AI 就能為您生成一種叫做 「Mermaid」的標準化圖表代碼。
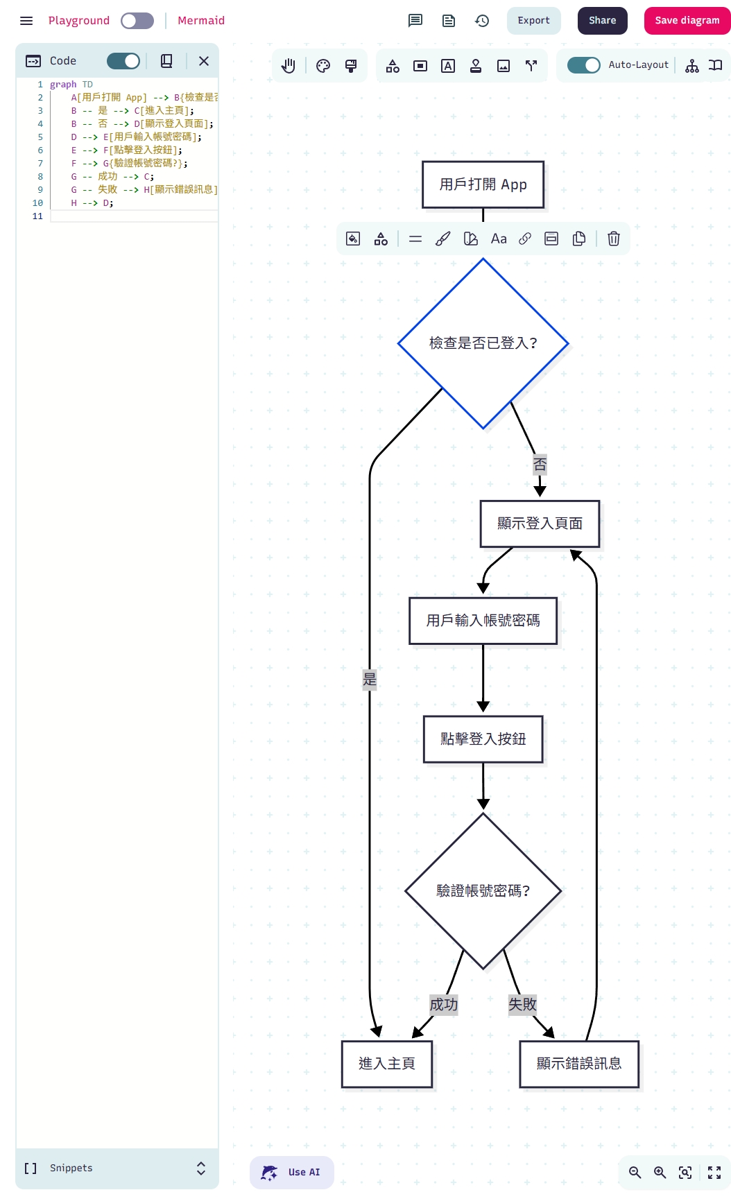
範例:請 AI 生成「用戶登入流程圖」
您只要像平常一樣,條列出您的邏輯步驟:
請幫我生成一個 App 用戶登入的 Mermaid 流程圖,步驟如下:
1. 用戶打開 App
2. 檢查是否已登入
3. 如果已登入,就直接進主頁
4. 如果未登入,就顯示登入頁
5. 用戶輸入帳號密碼後點擊登入
6. 系統驗證帳密
7. 如果成功,進主頁
8. 如果失敗,顯示錯誤訊息並留在登入頁
Gemini CLI 就會產出對應的 Mermaid 代碼:
```mermaid
graph TD
A[用戶打開 App] --> B{檢查是否已登入?};
B -- 是 --> C[進入主頁];
B -- 否 --> D[顯示登入頁面];
D --> E[用戶輸入帳號密碼];
E --> F[點擊登入按鈕];
F --> G{驗證帳號密碼?};
G -- 成功 --> C;
G -- 失敗 --> H[顯示錯誤訊息];
H --> D;
```
您可以將這段純文字的代碼,貼到任何支援 Mermaid 的地方 (例如 Mermaid.live、Notion、HackMD、VS Code 外掛等等),它就會自動變成一張漂亮的流程圖。
並且您可以即時的在這些地方修改完畢後,再貼回本地的檔案內,節省一些跟 AI 來回交戰的時間與費用成本。
是的,這代表您的流程圖可以被輕鬆的修改、可以被輕易地複製分享,徹底告別過去的截圖地獄。
從此以後,當流程變動時,您再也不用重新拉線對齊,只需修改幾個字,就能產生新的流程圖,大幅提升溝通效率。
本章總結
在本篇文章中,我們聚焦於產品開發的「前期探索」階段,探討了如何運用 AI 提升工作效率:
- 強調「精準提問」是駕馭 AI、獲取高品質輸出的基礎。
- 整合 AI 進行創意發想、市場競品分析與使用者回饋洞察,快速完成探索研究。
- 透過 AI 將文字概念轉化為可互動的 UI 原型,加速內部溝通與驗證。
如果您有想交流討論的地方,歡迎到我的 LinkedIn 找我!
前往 LinkedIn透過這些 AI 驅動的策略,PM 可以將更多精力投入到策略思考和創新決策中,為產品的成功奠定堅實的基礎。